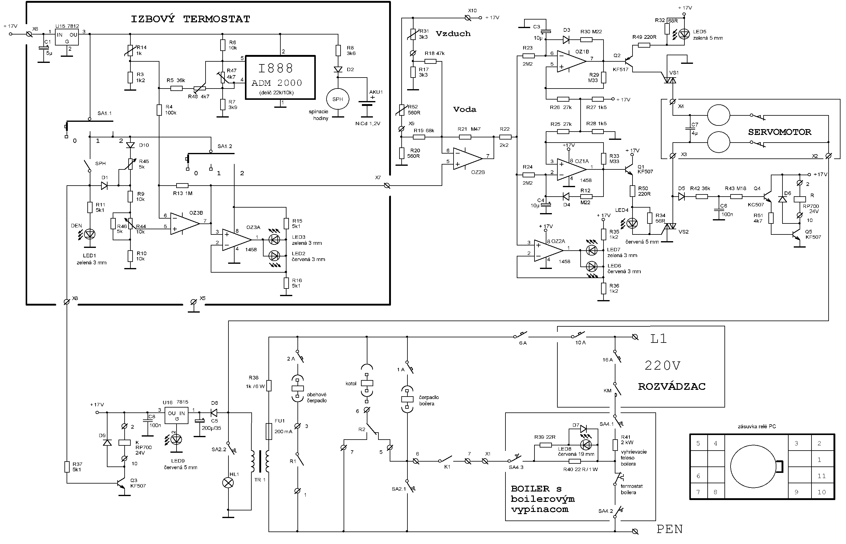
Schéma zapojenia regulátora kúrenia

Schéma zapojenia regulátora kúrenia